Transforming a prescription delivery service into a scalable patient centric platform
ROLE
Lead UX Designer (Acting Head of Product)
TIMELINE
12 months
TEAM
CEO, Head of Pharmacy Operations, Marketing Lead, Engineering Lead, 4 Developers, Customer Support

Scripts uploaded in first month
weekly progress logging
reduction in support tickets
to launch new programs (down from 3 months)
Chemist2U delivered medication but had no system for managing it. Patients had no visibility into repeat counts, expiry dates, or script status after uploading their tokens.

This was especially critical for patients in paid programs like Weight Loss, who were spending hundreds of dollars monthly with no way to track their progress or understand if their treatment was effective. The lack of visibility led to a steady stream of support tickets and frustration.
The business faced an unsustainable growth model. Each new health program, like Diabetic, Mental, or Sexual Health, had to be hardcoded from scratch, taking up to 3 months to launch.
We needed to solve the immediate user pain around medication visibility while building a foundation that would make the next program launch faster, not harder.
I realized medication management, health programs, and delivery coordination weren't separate features. They were three parts of one connected patient experience.

A prescription with pharmacy consent is just a health program without consultations. Once I saw this pattern, I could design infrastructure serving all three needs:
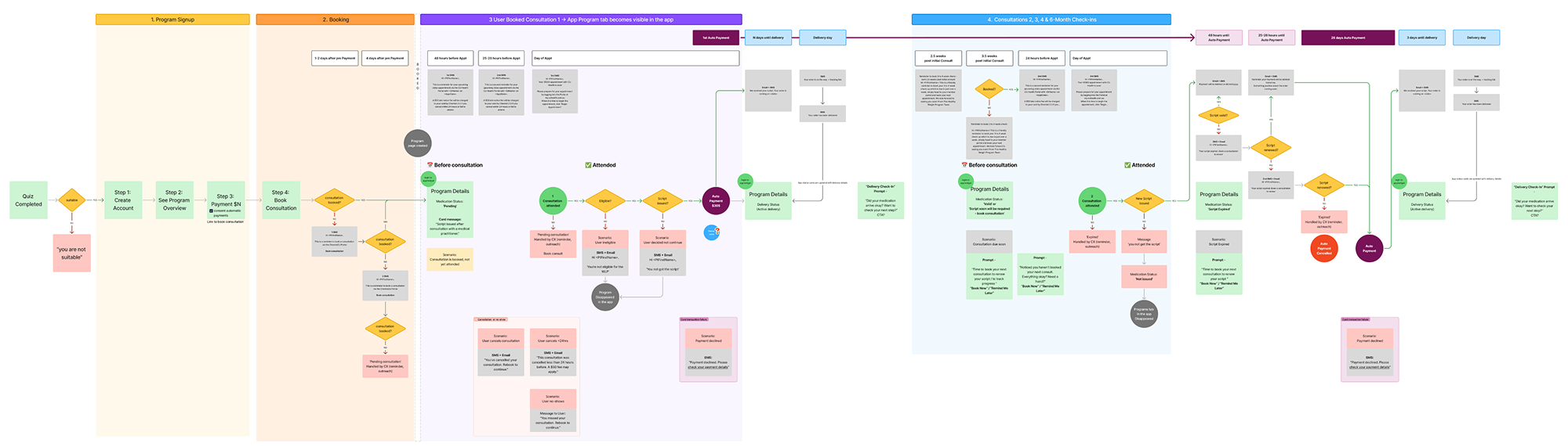
I had to align pharmacy ops, engineering, and customer support on 30+ edge cases like token expiry logic, manual upload workflows, delivery confirmation handling, and flexible consultation scheduling.
We built one flexible framework instead of three separate solutions.

Before designing programs or progress tracking, patients needed somewhere to see their medications. I created My Scripts as the foundation.
I designed a reminder system using eScript data to improve medication adherence through three types of notifications. Instead of guessing when to reorder, users got clear, timed reminders based on their actual medication status.

It was important because without My Scripts, there was nowhere to attach programs. Medications needed a home before we could build programs and subscriptions around them.
We faced pressure to build features fast, but I advocated for foundational systems that would scale.
The launch of My Scripts proved this approach. Data showed over 1,000 weekly script save events with strong returning user ratios, proving we had built a core utility that users returned to regularly. After launch, users could finally see their repeat counts and reorder in the app, leading to a 35% drop in support tickets.

Leadership wanted auto-delivery as default. Research showed otherwise.
56% preferred "order as needed"
33% wanted "set and forget"
Users wanted reminders, not automation.
I used data to convince stakeholders that auto-delivery needed notification engine infrastructure first. I argued for building a flexible reminder system that could support multiple delivery methods. Made reminders default, auto-delivery opt-in. This let us validate core infrastructure before adding automation complexity.
With My Scripts as foundation, I designed a Programs Framework supporting multiple healthcare programs through scalable infrastructure.
The framework includes:
I aimed to build infrastructure that configures, not features that work once.
This approach meant a new program could be launched in just 3 weeks instead of 3 months, reusing 80% of the existing infrastructure. More programs on the list to launch.
Patients on expensive medications deserved to see if their treatment was working. We partnered with an AI provider to build a system that could turn their data into meaningful, understandable insights.
We made the AI feel like a helpful guide rather than a mysterious black box. Instead of 'AI-Powered,' we used 'AI insight • Expert trained.' The insights used encouraging language like 'You're ahead of most users.'
Most importantly, we made sure users knew they could always reach a real person through the chat if they had questions or concerns.

This commitment to human-centered design extended behind the scenes. We added AI functionality to the existing admin dashboard so it could flag subtle patterns (like a patient struggling with energy levels while their weight plateaued), allowing our support team to proactively offer help.
The technology became a bridge to human connection, not a replacement for it.

Weekly check-ins were designed to feel supportive rather than clinical. A weekly rhythm aligned with medication schedules and reduced monitoring anxiety.
Questions were chosen to be meaningful yet manageable. Energy tracking helped clinicians assess dosage, while side effect notes enabled proper adjustments. Just two required questions (weight and how you're feeling) kept it simple while gathering clinically valuable insights.

My Scripts v1 launched in 2 weeks with just manual upload to validate user demand before building pharmacy coordination.
v1 proved demand with 1000 scripts uploaded in first month and 35% drop in support tickets.
This data earned buy-in for notification engine, pharmacy token integration, and the Programs Framework. When the CEO wanted features fast, I demonstrated how reusable infrastructure accelerates launches. The framework now powers Weight Loss and Sexual Health programs, with Diabetes and Mental Health in pipeline.
Scripts uploaded in first 3 months
reduction in support tickets
users can see repeat counts and reorder
to launch new programs (vs 3 months)
infrastructure reuse
programs launched, more in pipeline
of patients logging progress weekly
reported by patients
flags at-risk patients for proactive care
This wasn't three separate projects. It was one connected system where each piece enabled the next.
My Scripts gave medications a home. Programs Framework made that home scalable. Progress tracking made programs valuable.
The hardest part wasn't designing screens. It was convincing stakeholders to invest in frameworks when they wanted features fast. But showing how reusable systems accelerate future launches shifted the conversation from "build this program" to "build the ability to launch any program."
The AI progress insights became possible because we built flexible tracking infrastructure first. The notification system works across three delivery models because we designed logic not screens. The framework is ready for future programs we haven't even imagined yet.
This case study represents 12 months of work transforming a simple delivery service from into a comprehensive healthcare platform serving thousands of patients across Australia.
"Anna brought a rare mix of vision, craft, and collaboration to our team. A designer who thinks strategically and gets things done well. Made complex problems feel manageable. More than her sharp strategic mind, it was her openness and team-first attitude that made working together such a pleasure. She knew when to push back with data, when to move fast, and when to take time to build things right. Easy to work with, genuinely collaborative, and someone you want in the room when important decisions are happening. Highly recommend."

Tim Van Brugge
Co-founder & CTO
Chemist2U Australia